반응형

몇달 전 USB 3.0[각주:1] 허브를 구매해서 사용하고 있었다.

 

 

유전원 USB 허브이며, 장비 옆의 케이블 커넥터까지 누가 봐도 USB3.0 허브다.

 

 

물론 여기 꽂을 수 있도록 동봉된 마이크로 USB 타입 B 케이블 역시 누가 봐도 USB3.0임을 확신할 수 있다.

 

하지만, 유튜브 뻘짓연구소충격적인 영상이 얼마 전 올라왔었다.

 

 

아니, 모양이라도 다르던가... 아예 대표 이미지로 나온 바로 그 디자인이다...

 

 

그래서 직접 까봤다.

 

 

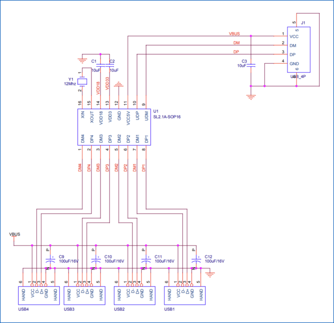
찬란하게(?) 박혀있는 SL2.1s의 위엄... 그리고 12.000MHZ...

 

 

이름만 봐도 알 수 있듯이 저건 USB2.0 컨트롤러 칩이다.

 

 

그리고, 12.000MHz는 이 칩[각주:2]에서 사용되는 오실레이터...

 

 

이렇게 찍은 사진을 마지막으로 쓰레기통에 처넣었다...

 


 

다음에 지른 건 USB3.0-HDMI×2 어댑터...

 

 

사무실 노트북 PC에 HDMI를 2개 꽂으려는데 이게 더 깔끔[각주:3]한 것 같아 이걸 하나 지르기로 했다.

 

 

하지만, 이걸 직접 꽂아놓고 보니 HDMI 두 개는 그냥 미러링되는 포트다...

HDMI 한 개짜리랑 다를 게 없다...

 

야... HDMI 한 개짜리는 이거 말고도 많다고...

 

덧. 뜯은 김에 팀 동료의 USB 허브도 뜯었는데, 이 쪽은 문제 없는 USB3.0 칩이다.. 왜 나만... ㅠㅠ

 

 

  1. 공식적으로는 USB3.1 Gen1 이후 다시 USB3.2 Gen1으로 리브랜딩됨... [본문으로]
  2. 정확히는 아래 도면은 SL2.1A의 도면이지만, 똑같은 게 사용될 거라... [본문으로]
  3. 원래는 HDMI 하나는 본체에 직접, 하나는 USB-HDMI 어댑터에 연결 [본문으로]
반응형

공유하기

facebook twitter kakaoTalk kakaostory naver band